Entreprise

Présentation de l’entreprise d’accueil

PROEF France

PROEF France est une Société par Actions Simplifiée (SAS) en activité depuis 10 ans.

Implantée à BUSSY-SAINT-MARTIN (77600), elle est spécialisée dans le secteur d'activité de la construction de réseaux électriques et de télécommunications.

Son effectif est compris entre 20 et 49 salariés. Sur l'année 2019 elle réalise un chiffre d'affaires de 21 999 400,00 €.

Le total du bilan a augmenté de 55,84 % entre 2018 et 2019. Societe.com recense 3 établissements et 3 événements notables depuis un an. Jean-Jacques PANY, est président du conseil d'administration de l'entreprise PROEF FRANCE SAS.

 

ORGANIGRAMME DU BUREAU ETUDE

ORGANIGRAMME BE FIBRE 31
Excel – 14,5 KB 138 téléchargements

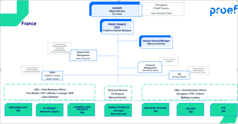
ORGANIGRAMME DE PROEF FRANCE

Organograma PROEF FR 2020
PDF – 195,0 KB 127 téléchargements